تركز الدراسة التنظيمية في دراسات الجدوى الصناعية على اختبار جدوى المشروع تنظيمياً، وتقدير كافة المتطلبات التنظيمية لإدارة المشروع الصناعي. وتتألف الدراسة التنظيمية في دراسات الجدوى الصناعية على ستة مواضيع مهمة هي: (1) التعريف بفريق المؤسسين، (2) اختيار الشكل القانوني للمشروع، (3) تصميم الهيكل التنظيمي، (4) تحديد المتطلبات الوظيفية الرئيسية، (5) اختيار موقع المشروع وتقديرات المساحة، و(6) تقدير تكلفة الموظفين. أخصص هذا المقال لشرح المكون الثالث من الدراسة التنظيمية للمشروع عند إعداد دراسة الجدوى الصناعية- تصميم الهيكل التنظيمي.
تصميم الهيكل التنظيمي
يهدف هذا الإجراء إلى وصف الطريقة التي ينظم بها الكادر الوظيفي الفني والإداري بالمؤسسة، كما يشير الهيكل التنظيمي إلى النهج الذي يتم به ترتيب وأداء الأعمال الوظيفية (الوظائف ومستوياتها الوظيفية) في المؤسسة، وكيفية تحديد وتنسيق أدوارها (من يقوم بماذا)، ومسؤولياتها، وعلاقاتها المختلفة. فهو يضع إطارًا تنظيمياً لتقسيم وأداء العمل واتخاذ القرارات وتدفق المعلومات داخل المنظمة. الهيكل التنظيمي هو عبارة عن صورة مرئية للتسلسل الهرمي لمجموعات الوظائف والأقسام والإدارات والعلاقات الأفقية والرأسية بين تلك الوظائف داخل الشركة، ويتضمن إشغال الموظفين في الوظائف المعتمدة لتحقيق مهمة الشركة ورؤيتها وأهدافها. بشكل عام، ينقسم الهيكل التنظيمي في المؤسسات إلى نوعين رئيسين هما الهيكل التنظيمي طويل الشكل (يتميز بكثرة عدد المستويات الإدارية والتحكم الإداري الشديد وطول إجراءات اتخاذ القرار)، والهيكل التنظيمي عريض الشكل (يتميز بعدد محدود للمستويات الإدارية وتحكم مرن وإجراءات أسرع في اتخاذ القرار). تشمل العوامل المؤثرة في تحديد الهيكل التنظيمي في المؤسسة كل من طبيعة وحجم النشاط وتعقيداته وتفرعاته، وعمليات صنع القرار، والمراقبة والتحكم الإداري، وتكلفة الموظفين، وغيرها. وتكشف أهمية الهيكل التنظيمي إلى تنظيم ووصف الأدوار والمسؤوليات الوظيفية، وتسهيل التنسيق والتواصل بين الأدوار الوظيفية رأسياً وأفقياً، والتحكم في التكاليف، وتعزيز الكفاءة والإنتاجية، ودعم الرقابة الإدارية، واختيار الطريقة الأفضل لتحقيق مَهمة ورؤية وأهداف وخطط المؤسسة.
الخطوات
خطوة 1- استحضار وفهم مهمة المشروع ورؤيته وأهدافه.
خطوة 2- استحضار وفهم الأهداف والغايات الاستراتيجية للمشروع.
خطوة 3- استحضار وفهم استراتيجية التسويق والمبيعات والخطط الفنية.
خطوة 4- تحديد الوظائف الرئيسية في المشروع ونبذه عن دور كل وظيفة وتقسيمها إلى أقسام وإدارات لتحقيق أهداف العمل.
خطوة 5- وصف للعلاقات الرأسية والأفقية بين تلك الوظائف والتسلسلات الهرمية داخل المؤسسة. حدد كيف ستتعاون تلك الأقسام والإدارات المختلفة مع بعضها البعض لأداء مهام ووظائف المؤسسة وصولاً لتحقيق رسالتها ورؤيتها، وماهي التبعيات الإدارية لكل وظيفة وسلم الصلاحيات والمسئوليات والمسائلة.
خطوة 6– تحديد النطاق الأمثل للسيطرة على كل منصب إداري. يشير نطاق السيطرة إلى عدد المرؤوسين الذين يمكن للمدير الإشراف عليهم بفعالية. إنه يؤثر على عدد المستويات الإدارية الهرمية في المنظمة.
خطوة 7– اختر نمط أو نوع الهيكل التنظيمي المناسب لمشروعك. هناك أنواع مختلفة لأسس تشكيل الهياكل التنظيمية، بما في ذلك الهياكل الوظيفية الاعتيادية (مثل التسويق، والعمليات والمالية)، وهياكل المشاريع، والمختلطة، تبعاً للنشاط أو الموقع الجغرافي، وغيرها. قم بتقييم إيجابيات وسلبيات كل نوع واختر الأساس والهيكل التنظيمي الذي يتوافق بشكل أفضل مع احتياجات عمل المشروع وأهدافه.
خطوة 8– عد الوصف الوظيفي لكل وظيفة رئيسية في المؤسسة. حدد بوضوح الأدوار والمسؤوليات والمؤهلات المطلوبة لكل وظيفة. تساعد هذه الخطوة على تحقيق الوضوح في وصف الأدوار الوظيفية والتعينات وبيان حدود الصلاحيات والمسئولية والمساءلة داخل المؤسسة.
خطوة 9- حدد مستوى الصلاحيات والمسئوليات للمستويات الإدارية المختلفة (مثل الإدارة التنفيذية والوسطى والمباشرة)، أي سلطة اتخاذ القرار والسيطرة والتحكم والتي تتراوح ما بين تركزها في القمة (أي بمنصب الرئيس التنفيذي) أو تفويضها إلى المستويات الأدنى (مدراء الإدارات ورؤساء الأقسام). توفر المركزية الاتساق والتوحيد في الأدوار، في حين تسمح اللامركزية بقدر أكبر من الاستقلالية الإدارية وتفعيل دور فرق العمل وسرعة اتخاذ القرار.
خطوة 10- عرف قنوات الاتصال الرسمية وغير الرسمية بين الوظائف والمستويات الإدارية بصورة رأسية وأفقية داخل المؤسسة. حدد كيفية تدفق المعلومات رأسياً (من أعلى إلى أسفل ومن أسفل إلى أعلى) وأفقيًا (بين الوظائف والأقسام والإدارات).
خطوة 11- تحديد خيارات الهيكل التنظيمي وفقاً للخطوات أعلاه ومناقشتها مع فريقك والخبراء لاختيار الأنسب منها.
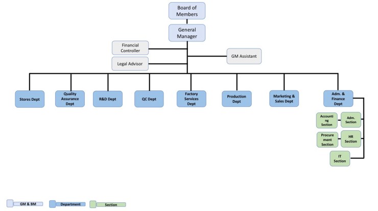
مثال
فيما يلي الهيكل التنظيمي لمنشأة تصنيع الدواء:

نصائح مفيدة
متابعة الخطوات أعلاه لتصميم الهيكل التنظيمي ومناقشته مع فريقك ومستشاريك قبل الاعتماد.
الاستفادة من الحالات الشبيهة المعمول بها بالمؤسسات الأخرى.
عُد عدد من الخيارات للهيكل التنظيمي للاختبار والتقييم والاختيار.
مشاركة فريق العمل والخبراء في المناقشة والاختيار.
ما يجب تجنبه
تجنب التخمين والافتراضات العشوائية والشكليات في إعداد الهيكل التنظيمي.
هذا المقال مقتبس من كتابنا: دليلك لإعداد دراسة جدوى صناعية
للتسجيل في نشرتنا الدورية: https://growenterprise.us20.list
للتواصل بنا: https://growenterprise.co.uk/
